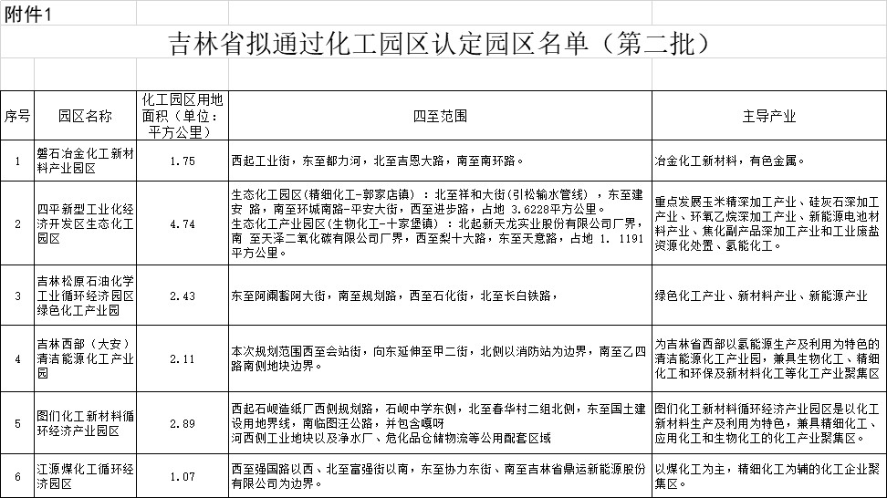
Recently, the Jilin Provincial Department of Industry and Information Technology issued an announcement on the recognition results of Jilin Provincial Chemical Industry Park. According to the requirements of the “Implementation Rules for the Recognition and Management of Chemical Industry Parks in Jilin Province (Trial)”, after application by the authorized agency of the people’s government where the park is located, preliminary review by relevant municipal (state) departments, on-site review by the Provincial Chemical Industry Park Recognition Working Group and on-site review by the expert group, comprehensive provincial chemical industry Based on the feedback from relevant member units of the Park Certification Leading Group, the list of chemical industry parks (second batch) planned to pass certification review in Jilin Province and the list of chemical industry parks planned to be newly certified are now publicized respectively, and all sectors of society are invited to supervise. If you have any objections, please feedback your opinions in writing with your real name to the Provincial Chemical Industry Park Office during the publicity period.

微信扫一扫打赏
