In order to promote the green transformation of express packaging in Heilongjiang Province, the Provincial Postal Administration and the Provincial Department of Commerce jointly proposed and formulated the local standard “General Requirements for Green Packaging of E-commerce Express in Heilongjiang Province” recently.This is The country’s first local standard for green packaging for e-commerce express deliveryfills the gap in local standards for green packaging for e-commerce express delivery and is of great significance in promoting the green transformation of express packaging in the province.
The “General Requirements for Green Packaging of E-commerce Express in Heilongjiang Province”The standard applies to e-commerce companies in Heilongjiang Province and delivery companies involved in e-commerce, and the selection and operation of green packaging for e-commerce express during the delivery process.
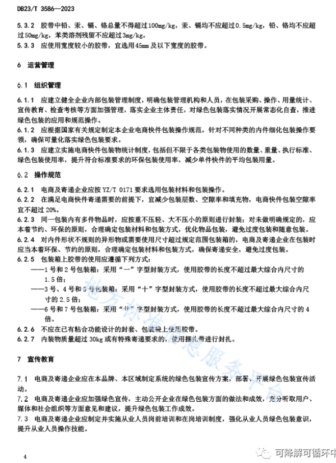
The standard has been revised and improved many times and was reviewed and approved by a review team of experts in relevant fields. It clarifies the terms and definitions, basic requirements, packaging selection, operation management, publicity and education for green packaging of e-commerce express items.
The “Packaging Selection” chapter of “General Requirements for Green Packaging of E-commerce Express in Heilongjiang Province” shows:
According to national regulations prohibiting and restricting the use of non-degradable plastic bags and other disposable plastic products, express packaging bags should not use inferior packaging bags with heavy metals, solvent residues and other specific substances exceeding the standards.
It is advisable to use fully biodegradable plastic packaging bags that comply with national standards.
It is advisable to use fillings made of biodegradable materials.
Tape-free packaging materials or biodegradable tape should be used.
(See the end of the article for the full text of the standard)
The Heilongjiang Provincial Postal Administration stated that in the next step, it will increase its publicity and implementation efforts, urge shipping companies to conscientiously implement their main responsibilities, promote the green transformation of express packaging, ensure that local standards are implemented and effective, and create a good environment for green postal use. social atmosphere and promote the green development of the province’s postal industry.
In order to promote the green transformation of express packaging, Heilongjiang Province also issued the “Three-Year Implementation Plan for Plastic Pollution Control in the Postal Express Industry in Heilongjiang Province (2023-2025)”.
It is planned that by the end of 2023, the proportion of postal express outlets in the province using “slimming tape” with a diameter of less than 45 mm will reach 100%; the usage rate of non-degradable plastic packaging bags and tape will be less than 40%.
By the end of 2024, the usage rate of non-degradable plastic packaging bags and tapes at postal express outlets in the province will be less than 20%; disposable woven bags will basically no longer be used.
By the end of 2025, the province’s postal express outlets will ban the use of non-degradable plastic packaging bags, tapes, and disposable woven bags; the efficiency of waste recycling will be significantly improved, and the pollution of ordinary plastic packaging waste will be effectively controlled.

微信扫一扫打赏
